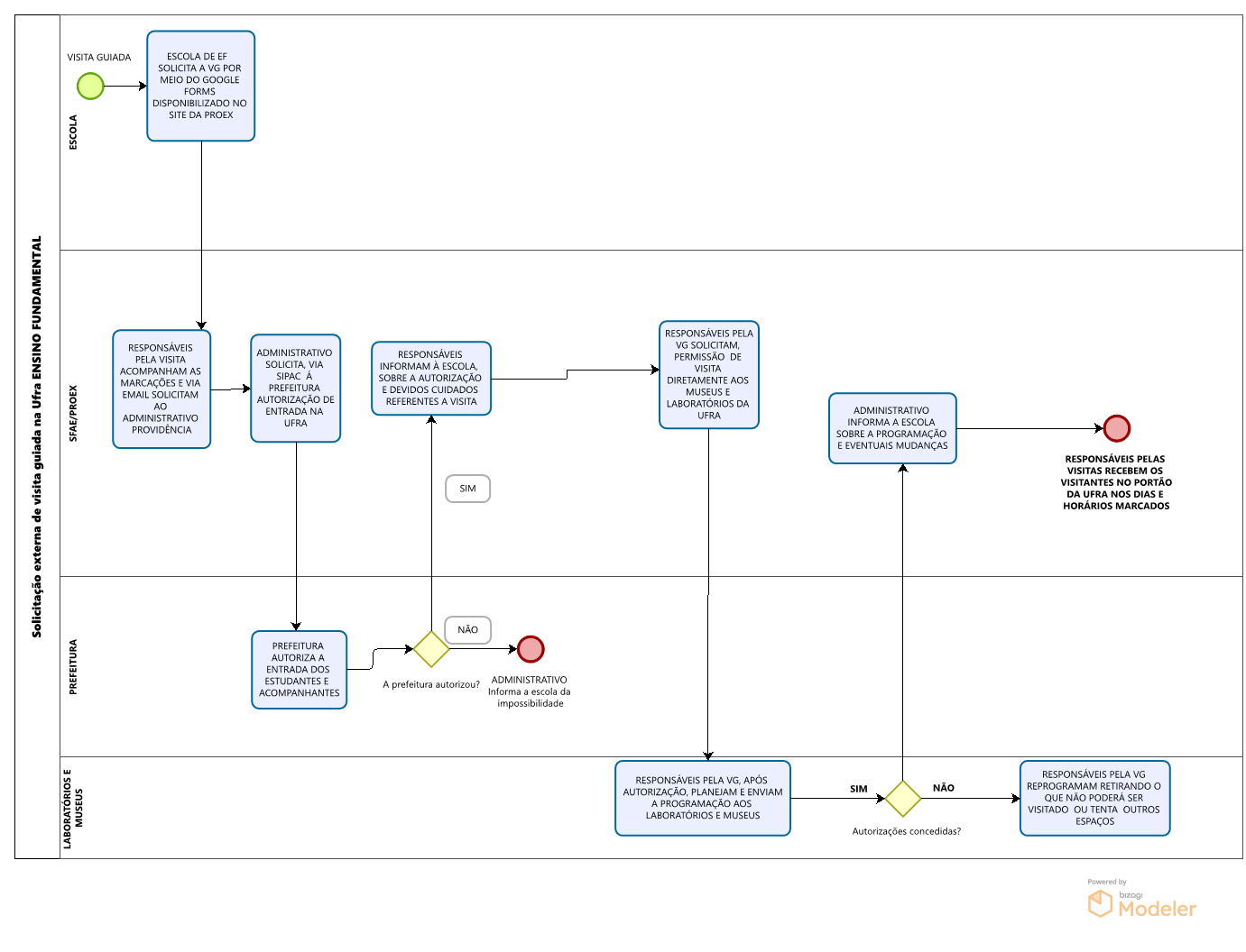
Fluxo de solicitação do PROJETO VAMOS LÁ! Ensino Fundamental I e II

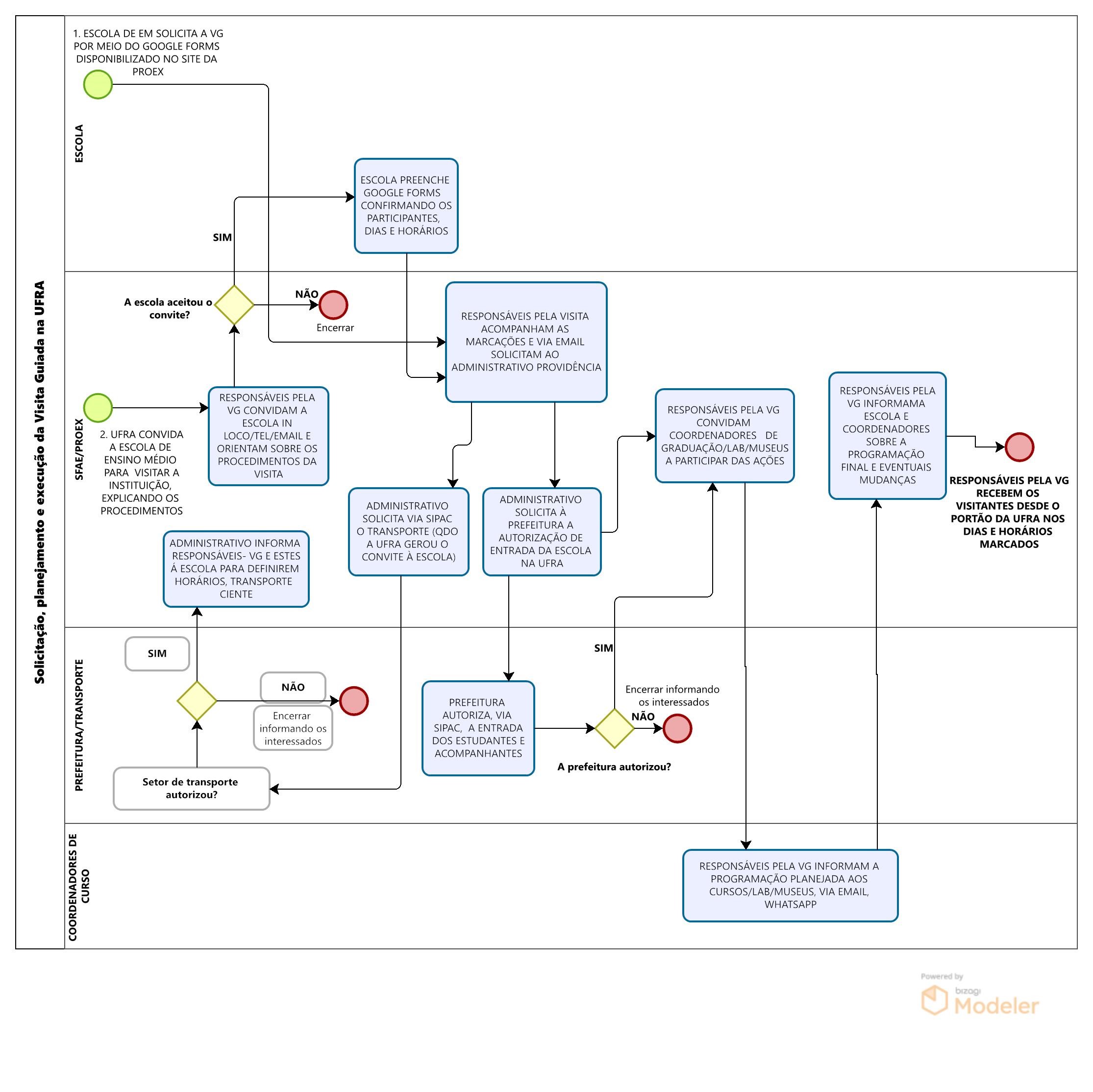
Fluxo de solicitação do PROJETO QUERO ENTRAR! Ensino Médio

registrado em:
Assuntos
Fluxo de solicitação do PROJETO VAMOS LÁ! Ensino Fundamental I e II

Fluxo de solicitação do PROJETO QUERO ENTRAR! Ensino Médio

Redes Sociais